您当前位置:电力猫 >> 产品中心 >> 仪器仪表 >> 电力仪表 >> 浏览文章
电力仪表

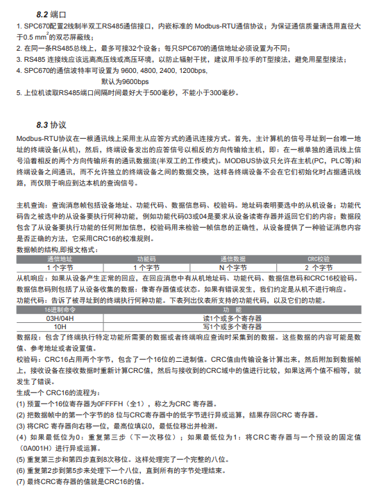
SPC670导轨三相多功能电表

发布时间:2023年09月11日人气:

SPC670导轨三相多功能电表



SPC670导轨三相多功能电表


SPC670导轨三相多功能电表


SPC670导轨三相多功能电表


SPC670导轨三相多功能电表

SPC670导轨三相多功能电表


SPC670导轨三相多功能电表


SPC670导轨三相多功能电表
SPC670导轨三相多功能电表


SPC670导轨三相多功能电表


扫码微信咨询

Copyright © 2023 电力猫 版权所有(C) All Rights Reserved.  备案号:滇ICP备2022003995号-3     技术支持:网捷科技

展开 收缩

联系电力猫